
2025住房公积金提取全攻略:6种情形+所需材料清单(附办理指南)
日期: 2025-12-04 阅读: 458 次
住房公积金是职工的重要福利,但很多人不知道在哪些情况下可以提取、需要准备什么材料。本文全面梳理2025年最新住房公积金提取的6大常见情形——包括退休、出国定居、职工去世、离职、租房、购房等,并详细列出每种情况的申请条件、所需材料及注意事项,助你合法合规、高效取出账户余额!
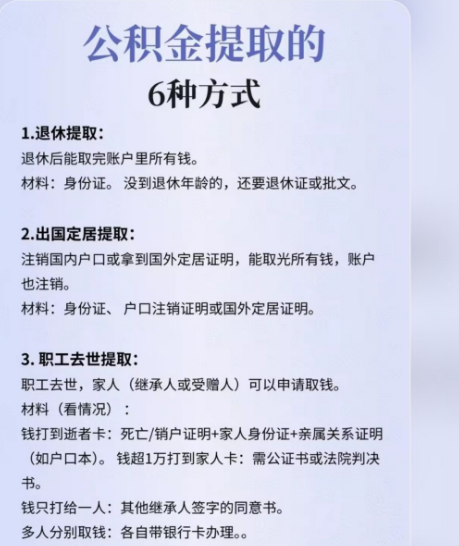
一、退休提取:一次性全额取出
适用人群:已达到法定退休年龄并办理退休手续的职工。
可提取金额:账户内全部余额。
所需材料:
本人身份证原件;
未达退休年龄者,还需提供《退休证》或人社部门批准退休的文件。

二、出国(境)定居提取:销户一次性提取
适用条件:已取得国外长期居留权或户籍注销证明。
可提取金额:账户全部余额,提取后账户自动注销。
所需材料:
本人身份证;
户口注销证明 或 国外定居证明(如永久居留签证、移民批准文件等)。
三、职工去世提取:继承人可申领
适用人群:职工死亡后,其合法继承人或受遗赠人。
资金划转规则:
若提取金额 ≤ 1万元,可打入逝者原银行卡(需提供死亡证明+亲属关系证明);
若 > 1万元,必须打入继承人本人银行卡,且需提供公证书或法院判决书;
多人共同继承:可分别提供各自银行卡办理,或由一人代收(需其他继承人签署同意书)。
基础材料:死亡证明(或户籍注销证明)、继承人身份证、亲属关系证明(如户口本、结婚证等)。
四、离职提取:封存满6个月即可销户
适用条件:与单位解除劳动关系,且公积金账户封存满6个月(部分地区要求停缴满24个月,请以当地政策为准)。
可提取金额:账户全部余额,提取后账户注销。
所需材料:本人身份证原件。
提示:建议离职后先确认账户是否已封存,再等待满6个月申请。
五、租房提取:无房职工可定期提取
适用条件:本人及配偶在工作所在地无自有住房,且正常缴存公积金。
可提取额度:通常为月缴存额的数倍,或按当地规定上限(如一年租金的50%-100%),每次最多提取半年至一年的租金。
所需材料:
身份证;
租房合同(部分地区支持线上承诺制,无需纸质合同);
部分城市需提供无房证明(可通过政务平台自动核验)。
支持线上办理:多数城市可通过公积金APP、微信公众号或政务服务网申请。
六、购房提取:支持全款或贷款买房
1. 全款购房:
提取时限:购房合同签订后2年内;
提取额度:不超过实际支付的首付款或总房款;
材料:购房合同、全款发票、身份证、婚姻证明等。
2. 贷款购房:
- <
- 提取频率:每年可提取一次;
提取额度:不超过当年已偿还的房贷本息总额;
材料:借款合同、还款明细、身份证等。
温馨提示
各地政策略有差异,请以当地住房公积金管理中心官网或拨打12329服务热线为准;
提取前请确保账户状态正常,无冻结或异常;
所有材料务必真实有效,虚假申报将承担法律责任;
建议优先选择线上渠道(如公积金APP、微信、支付宝)办理,省时省力。
合理提取住房公积金,不仅能缓解生活压力,更能盘活长期沉淀的资金。无论你是准备退休、换工作、租房还是买房,只要符合条件,就别让这笔“自己的钱”继续沉睡!